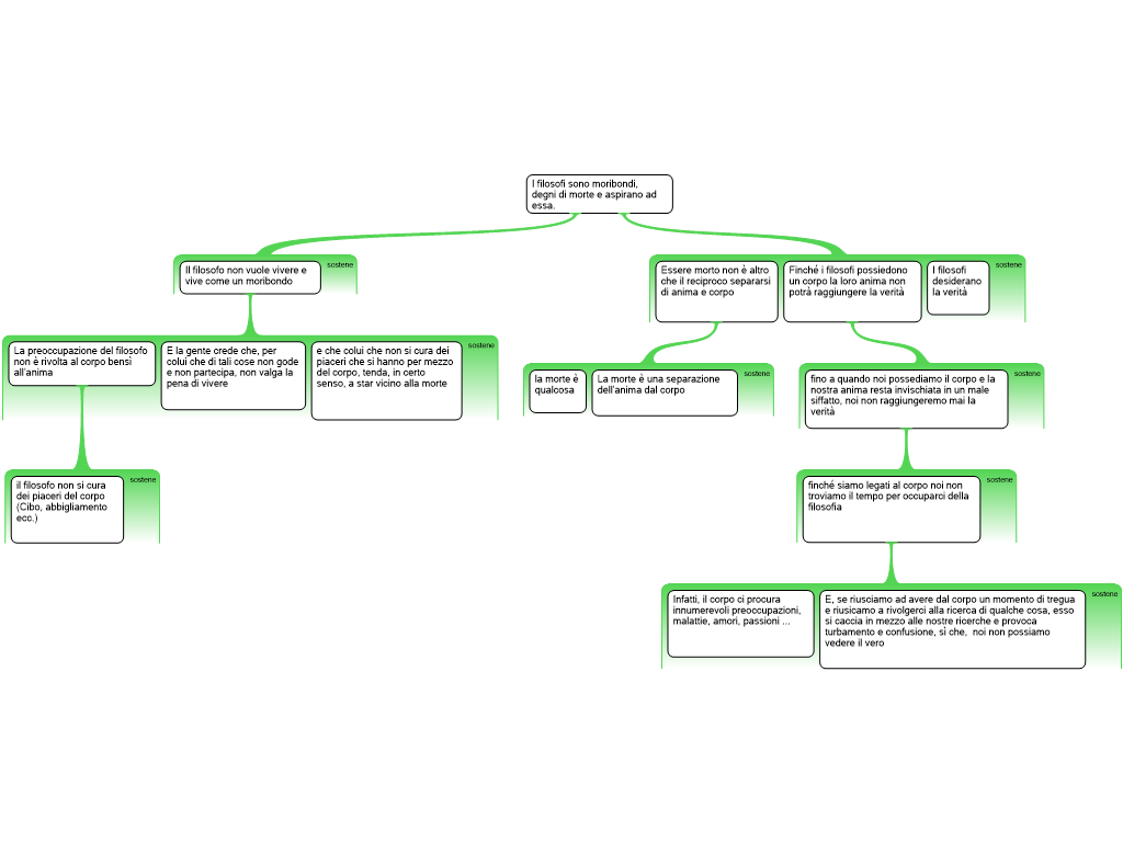
Platone, Fedono Filosofi morte

PUBLIC

Summary

Not provided.

Description

Not provided.

Comments

Not provided.

Attachments

Not provided.
Created by

7 years ago

Last updated by

5 years ago

Tags
No tags.

Share

Copy and paste the appropriate code to share.

Revision History

Not available