Team Assignment 1

PUBLIC

Summary

Not provided.

Description

Not provided.

Comments

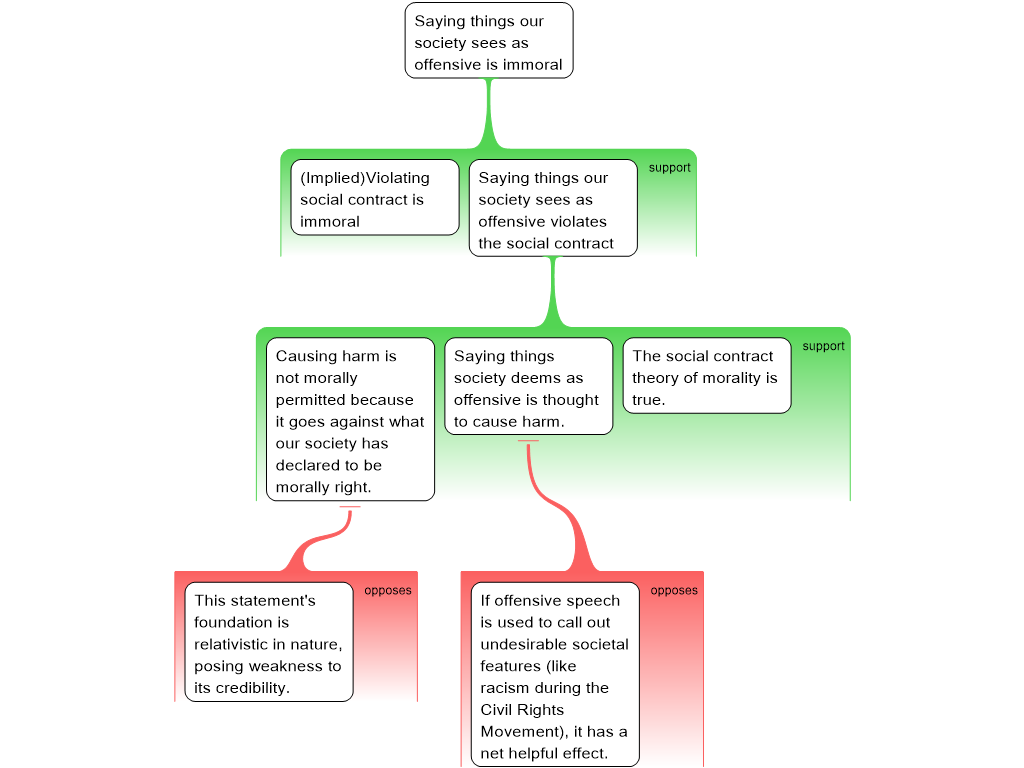
"The social contract theory of morality is true. In our society, it is morally wrong to say anything that society deems to cause offense, since offense is thought to cause harm. Causing harm is not morally permitted because it goes against what our society has declared to be morally right. Therefore, since saying things we see as offensive violates our social contract, it is immoral."

7 years ago

​Social contract theory: The correct moral rules are those rules that it would be reasonable for people to follow for their own benefit, on the condition that everyone else follows those rules too.

7 years ago

Attachments

Not provided.
Created by
Avatar for Rationale Online (Rationale)
Rationale Online
(Rationale)

7 years ago

Last updated by
Avatar for Rationale Online (Rationale)
Rationale Online
(Rationale)

7 years ago

Tags
No tags.

Share

Copy and paste the appropriate code to share.

Revision History

Not available