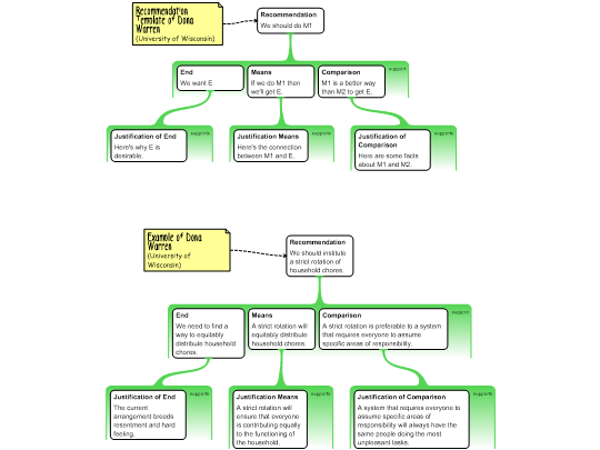
Recommendation Template of Dona Warren

PUBLIC

Summary

Not provided.

Description

Not provided.

Comments

Not provided.

Attachments

Not provided.
Created by
timo

9 years ago

Last updated by
timo

9 years ago

Share

Copy and paste the appropriate code to share.

Revision History

Not available