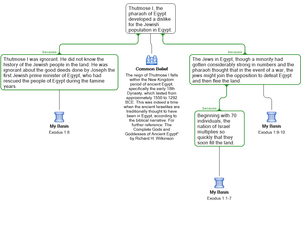
Thutmose 1 dislikes the Jews

PUBLIC

Summary

Not provided.

Description

Not provided.

Comments

Not provided.

Attachments

Not provided.
Created by

one year ago

Last updated by

one year ago

Tags
No tags.

Share

Copy and paste the appropriate code to share.

Revision History

Not available