Ad Coelum Exercise

PUBLIC

Summary

Not provided.

Description

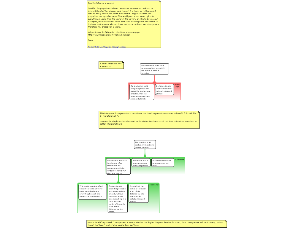
See the site made by Tim van Gelder Legal Argument Mapping Exercises:

https://sites.google.com/site/legalargumentmappingexercises/exercises

Comments

Not provided.

Attachments

Not provided.
Created by
Avatar for Rationale Online (Rationale)
Rationale Online
(Rationale)

11 years ago

Last updated by
Avatar for Rationale Online (Rationale)
Rationale Online
(Rationale)

10 years ago

Share

Copy and paste the appropriate code to share.

Revision History

Not available