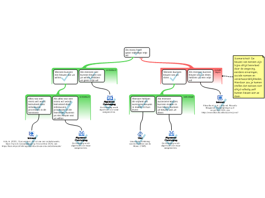
De mens heeft geen volledige vrije wil

PUBLIC

Summary

Not provided.

Description

Not provided.

Comments

Not provided.

Attachments

Not provided.
Created by
Joep Tuijn
(9f11cbd56cebf313a38550f0282027bd4e5d7571)

11 months ago

Last updated by
Joep Tuijn
(9f11cbd56cebf313a38550f0282027bd4e5d7571)

11 months ago

Tags
No tags.

Share

Copy and paste the appropriate code to share.

Revision History

Not available