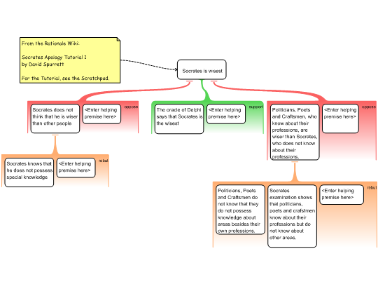
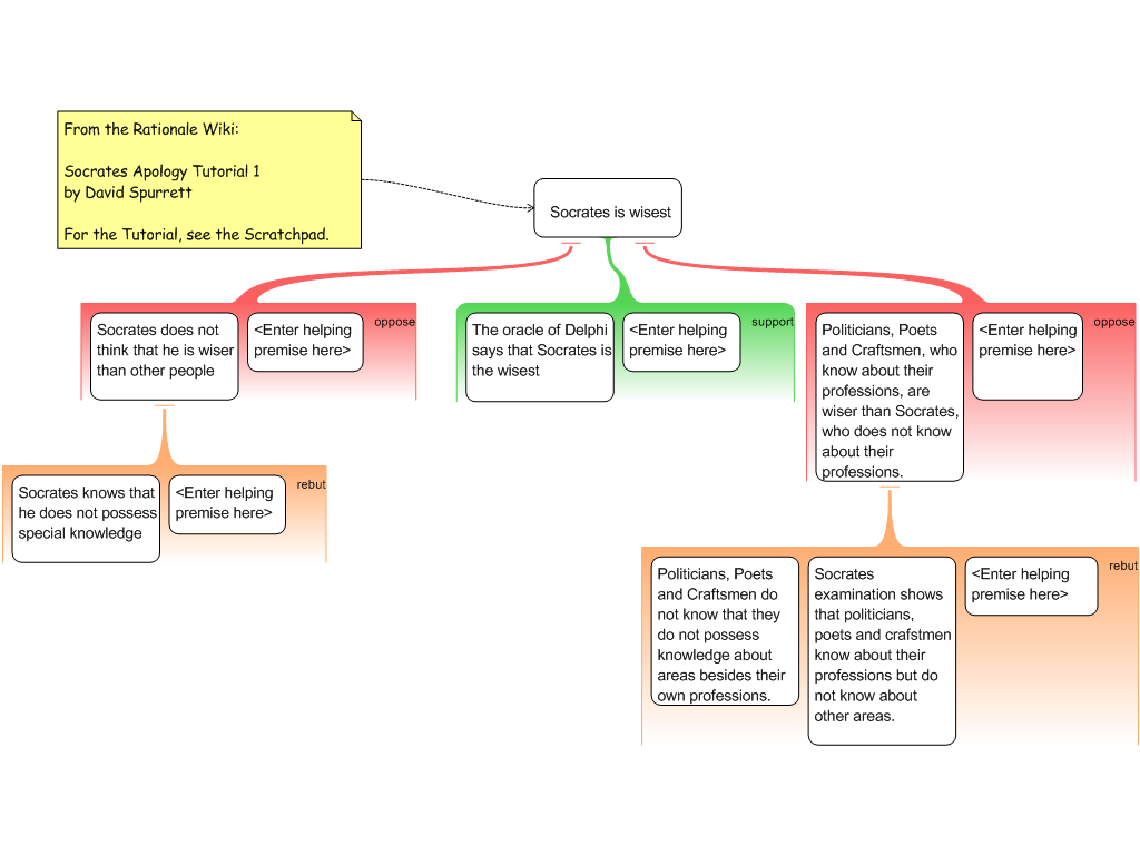
Socrates Apology Tut 1

PUBLIC

Summary

Not provided.

Description

Not provided.

Comments

Not provided.

Attachments

Not provided.
Created by
Avatar for Rationale Online (Rationale)
Rationale Online
(Rationale)

12 years ago

Last updated by
Avatar for Rationale Online (Rationale)
Rationale Online
(Rationale)

11 years ago

Share

Copy and paste the appropriate code to share.

Revision History

Not available