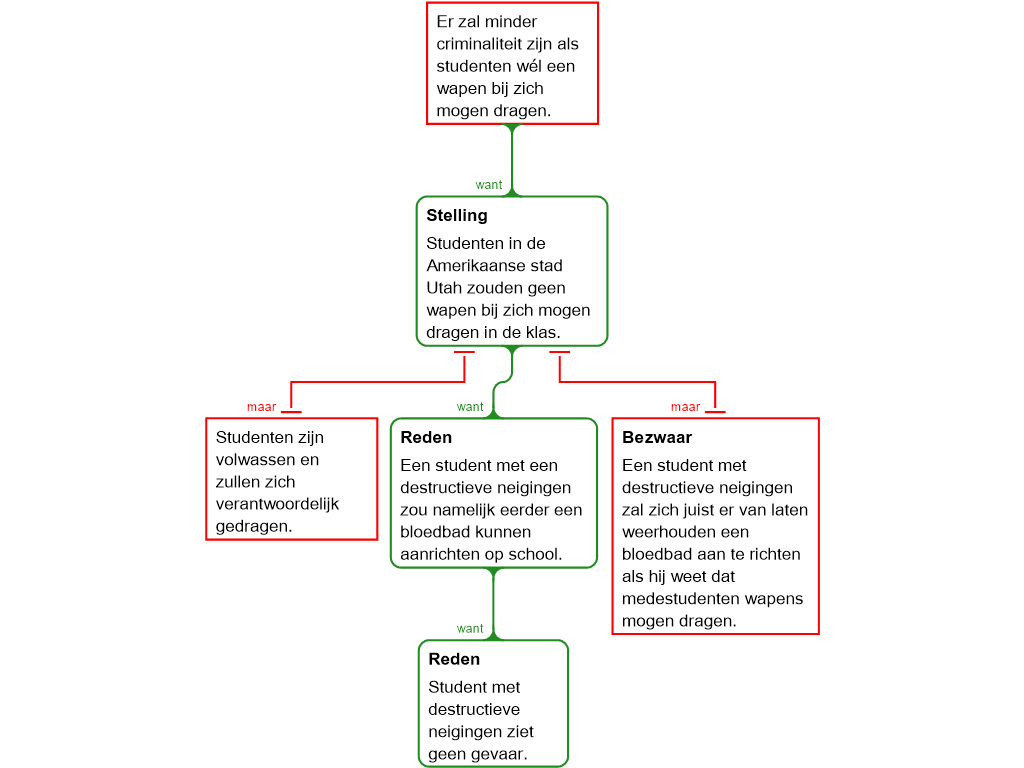
Wapens in Utah

PUBLIC

Summary

Not provided.

Description

Not provided.

Comments

Not provided.

Attachments

Not provided.
Created by
Avatar for Rationale Online (Rationale)
Rationale Online
(Rationale)

6 years ago

Last updated by
Avatar for Rationale Online (Rationale)
Rationale Online
(Rationale)

6 years ago

Tags
No tags.

Share

Copy and paste the appropriate code to share.

Revision History

Not available