Vorige   Volgende 

 

 

Start > Les 6 > Oefening 2 

 

Oefening 2

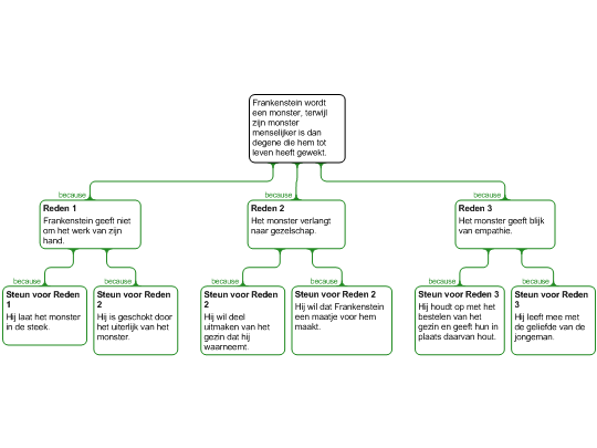
Onderstaand schema kunnen we gebruiken om een literair betoog over Mary Shelly's roman ‘Frankenstein’ te structureren:

Klik op de afbeelding om een nieuw tabblad met de oefening te openen.

 

1. Gebruik dit schema om een kort betoog samen te stellen. De inhoud is afkomstig uit de beweringen in het schema, waar we een betoogopzet van zullen maken. De bedoeling is het betoog af te maken door wegwijzers, indicatoren en geschikte (groepen) verbindingswoorden toe te voegen.

Klik hier om verder te gaan.  In een nieuw venster wordt een document geopend waar u in kunt werken, met de inhoud van de vakken en aanwijzingen.

 

Tips

2. Vergelijk uw werk met het model.

 Vorige   Volgende 


 Les 6 - Betogen   Tweede pagina   Derde pagina   Uw gedachten rangschikken   Oefening 1   Wegwijzers   Oefening 2   Slot 


© Critical Thinking Skills BV.  Rationale Basisoefeningen versie 0.2
Let op: deze oefeningen worden regelmatig verbeterd. Een volgende keer kunnen zij dus iets gewijzigd zijn.